Rafrænar þinglýsingar
Pakkavirkni og pakkaþjónusta í rafrænum þinglýsingum
Hvað er pakkavirkni?
Pakkavirkni gerir kleift að sameina tengdar færslu í einn pakka sem þinglýst er í einu lagi. Þetta eykur skilvirkni og dregur úr villuhættu þegar margar færslur tengjast sömu viðskiptum eða eign.
Dæmi um slíkt eru:
Fasteignaviðskipti þar sem kaupsamningur, veðskjöl og veðleyfi fylgja saman.
Veðskuldabréf þar sem veðleyfi fylgir með sem hluti af sama pakka.
Hvað er pakkaþjónusta?
Pakkaþjónusta er tæknileg lausn sem gerir ábyrgðaraðila (t.d. fasteignasala eða banka) kleift að:
Stofna pakka og skilgreina hvaða aðilar og færslur eiga að tilheyra honum.
Safna skjölum frá mismunandi aðilum sem tengjast sömu þinglýsingu.
Villuprófa færslur bæði stakar og sem heild áður en þau eru sendar til rafrænnar þinglýsingar.
Senda pakkann í einu lagi til rafrænnar þinglýsingar hjá sýslumanni.
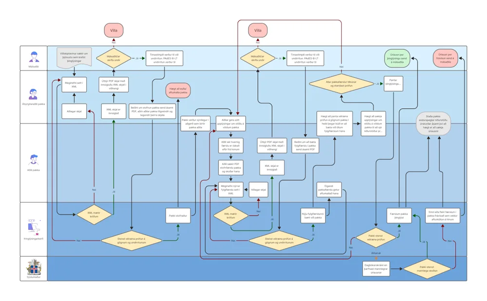
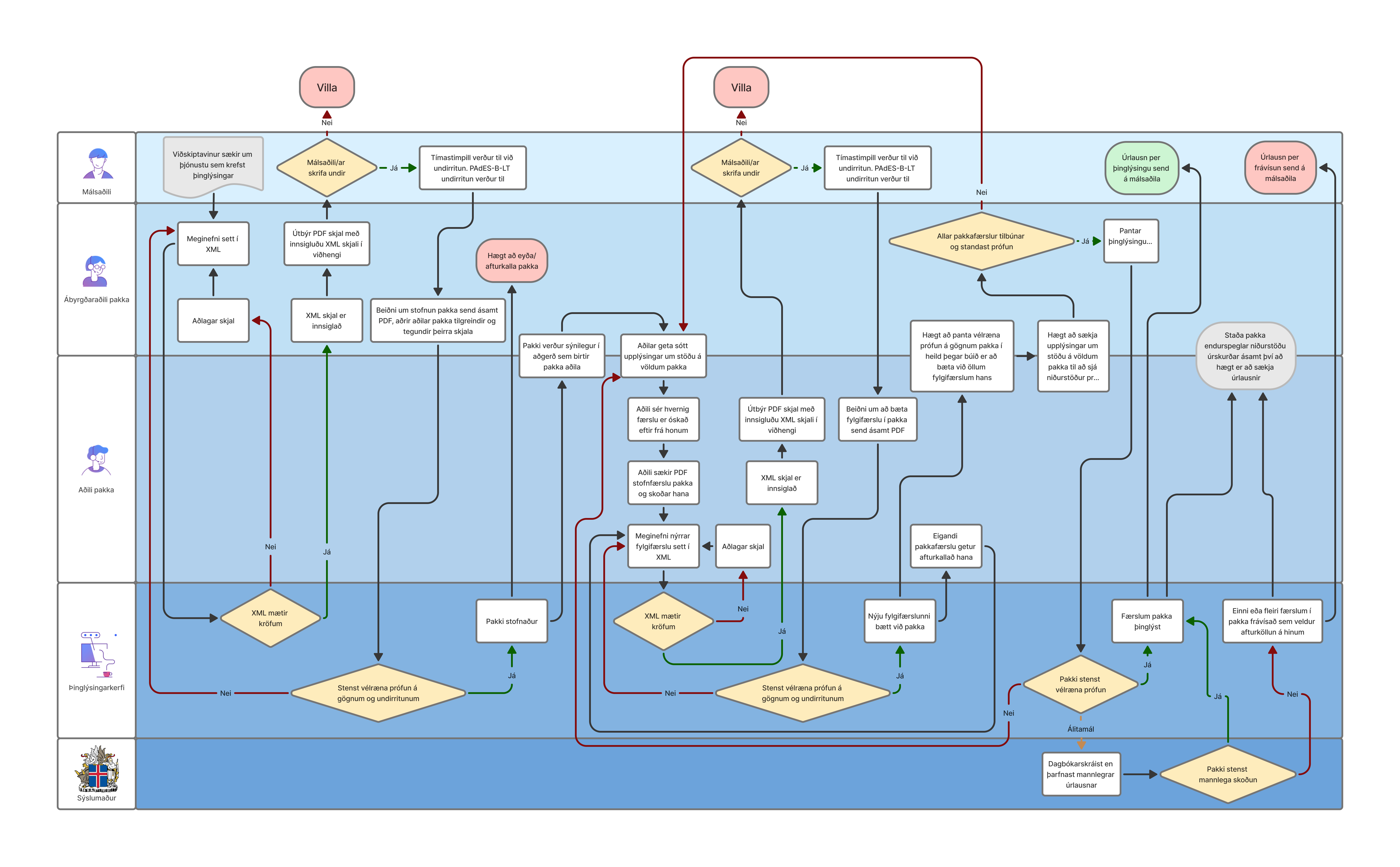
Hvernig virkar pakkavirkni?
Stofnun pakka: Ábyrgðaraðili stofnar pakka og skilgreinir þátttakendur og tegundir færslna sem eiga að fylgja.
Innsending færslna: Þátttakendur skrá sínar færslur í pakkann, t.d. banki A skráir veðskuldabréf og banki B veðleyfi.
Villuprófun: Þegar allar færslur eru komin í pakkann er hægt að villuprófa hann í heild.
Þinglýsing: Ef allt er í lagi fer pakkinn í sjálfvirka þinglýsingu. Ef upp koma álitamál fer hann í handvirka meðferð hjá sýslumanni.
Frávísun eða samþykki: Ef einhverjar færslur eru ekki í lagi eru allar færslur afturkallaðar, nema í undantekningum þegar mögulegt er að þinglýsa að hluta í handvirkri meðferð.
Staða útgáfu og prófanir
Pakkaþjónustur fyrir kaupsamninga og veðskjöl (veðleyfi) verða gefnar út í raunumhverfi þann 12. ágúst 2025.
Þjónusturnar eru þegar aðgengilegar í prófanaumhverfi, og við hvetjum hugbúnaðarhús og þinglýsingabeiðendur til að hefja eða halda áfram prófunum.
Myndræn útskýring
Notendaflæði kaupsamnings: sýnir hvernig notendur upplifa ferlið.

Kerfisflæði: sýnir tæknilega virkni og samskipti milli kerfa.

Þjónustuaðili
Sýslumenn