Electronic Registrations
Package Functionality in Electronic Registration
What is package functionality?
Package functionality allows multiple related entries to be grouped into a single package and submitted for registration in one transaction. This improves efficiency and reduces the risk of errors when several entries relate to the same property or transaction.
Examples include:
Real estate transactions where a purchase agreement, mortgage deed, and consent to mortgage are submitted together.
Mortgage cases where a consent to mortgage is submitted along with the mortgage deed.
What is the package service?
The package service is a technical feature that enables a responsible party (e.g., a real estate agent or financial institution) to:
Create a package and define which parties and entries belong to it.
Collect supporting documents from different parties related to the same registration.
Validate entries, both individually and as a complete package, before submission.
Submit the package electronically to the District Commissioner for registration.
How does it work?
Package creation: The responsible party creates a package and defines the participants and types of entries it will contain.
Entry submission: Participants submit their entries to the package, e.g. Bank A submits a mortgage deed and Bank B submits a consent to mortgage.
Validation: Once all entries are in the package, it can be validated as a whole.
Registration: If everything is in order, the package is automatically registered. If issues arise, it is sent for manual review by the District Commissioner.
Approval or rejection: If any entries are invalid, the entire package is withdrawn, except in specific cases where partial registration is possible through manual processing.
Release and testing status
Package services for purchase agreements, mortgage deeds, and consents to mortgage will be released to the production environment on August 12th, 2025.
The services are already available in the staging environment, and we encourage software vendors and registration applicants to begin or continue testing.
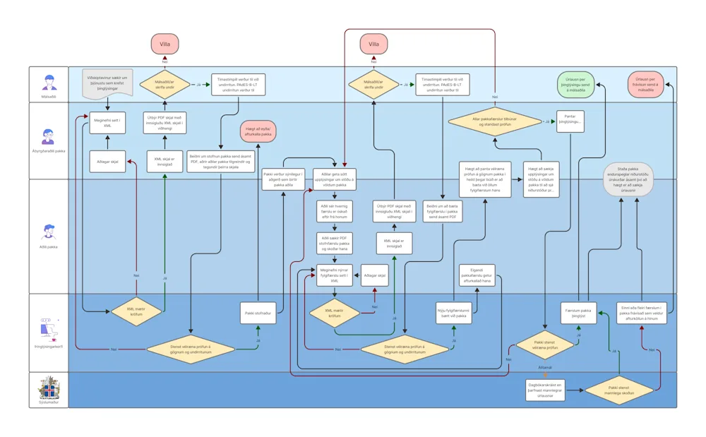
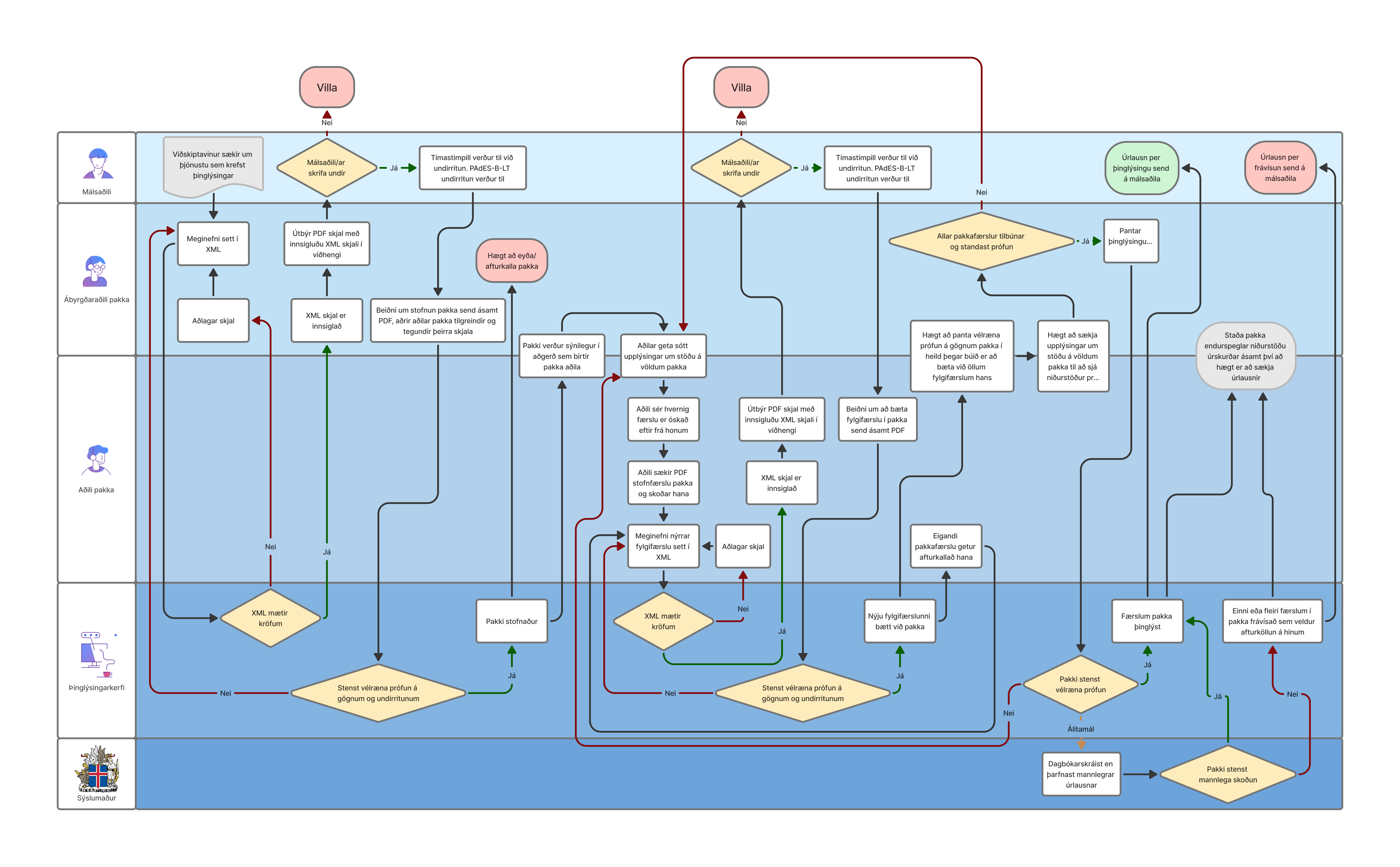
Visual guides
User flow for purchase agreements – shows how users experience the process. (In Icelandic)

System flow diagram – illustrates the technical interactions between systems. (In Icelandic)

Service provider
District Commissioners